为深入学习贯彻习近平新时代中国特色社会主义思想,充分发挥社会实践活动在加强和改进大学生思想政治教育中的积极作用,推动实践育人工作,引导广大青年学子在实践中受教育、长才干、做贡献,现就学院2018年学生暑期“三下乡”社会实践活动提出如下实施方案,请各小班团支部积极组织学生参与参与。
一、活动主题
走时代改革新征程 筑生态经济中国梦
二、活动内容
(一)“服务乡村振兴,助力脱贫攻坚”主题活动
深入贯彻落实《中共中央国务院关于实施乡村振兴战略的意见》和《中共中央国务院关于打赢脱贫攻坚战的决定》,充分发挥365官网专业技能优势,持续打造 “中国梦三农情”、“青年中国行”、“千人百村调研专项”、“万名农科学子联合实践行动”等品牌活动,组织365官网同学深入贫困县、贫困村,为乡村振兴和精准脱贫贡献经院青年学子的力量。
(二)“我的青春在丝路”主题实践活动
2018年是习近平总书记提出“一带一路”倡议五周年。五年间,“一带一路”建设成效显著,同学们可以走进“一带一路”沿线国家、地区,从感受政策沟通、设施联通、贸易畅通、资金融通、民心相通等内容出发,通过企业实习、实地走访、经济观察、文化传承等方式感受“一带一路”建设的伟大成效。
(三)“重走改革开放路,砥砺爱国奋斗情”主题活动
今年是改革开放40周年。改革开放以来,我国在政治、经济、文化、社会、生态文明建设等各方面的成就举世瞩目。同学们可以前往改革开放的前沿阵地,深入企业、乡村、街道,参观纪念馆、博物馆,走访校友、社会人士,调研经济数据、开展社会观察。通过各种形式重走改革开放路、砥砺爱国奋斗情,引导同学们树立与祖国共奋进、与时代同进步、与社会齐发展的信念,争做新时代弄潮儿。
(四)“创新驱动发展路,创业助力中国梦”主题活动
将社会实践与创新创业紧密结合,同学们可以参与科研兴趣培养计划、创新性实验计划、挑战杯大赛、数学建模大赛,校外挂职锻炼、就业见习、创业实践、企业访谈、村官挂职、逐梦计划等,参加“互联网+”之红色筑梦之旅专项赛道活动,培养同学们创新创业能力和素质,共同为实现“中国梦”添砖加瓦。开展“寒梅飘香工程就业见习计划”暨家庭经济困难学生暑期实践专项。
注:“逐梦计划”是一项以在校全日制大学生进机关、进企业、进金融机构、进科研院所、进社会服务机构、进基层开展实习活动为主要内容的社会实践活动。按照双向选择的原则上岗实习,实习活动覆盖全年,每个岗位实习周期应不少于30天,不超过半年,全年可常态化发布实习岗位。通过线上注册、岗位发布、岗位选择、资格审核、上岗实习、实习鉴定等环节开展岗位实习活动。
(五)“点亮爱的烛光,奉献公益之心”主题活动
围绕《中华人民共和国慈善法》的颁发,聚焦空巢老人、留守儿童、精准扶贫、教育帮扶、环境保护等社会热点,同学们可以通过爱心义卖、支教、社区工作、公益宣传、志愿服务等方式积极投身公益事业,培养同学们养成助人为乐、团结友爱、无私奉献的精神,将社会主义核心价值观内化于心、外化于行。
(六)“重走习近平总书记初心之路”主题实践活动
把学习习近平新时代中国特色社会主义思想和党的十九大精神作为主题,鼓励同学们前往陕西省延安市梁家河、河北省石家庄市正定县、福建省宁德市、浙江省嘉兴市等习近平总书记曾经工作和调研的重点地区,带着问题、带着思考去开展社会观察、调研国情民情,在习近平新时代中国特色社会主义思想萌发、形成、实践的地方追寻党的初心、感受成长的力量、汲取成长的营养。
(七)“共守环保心,同绘蓝天图”环保主题活动
今年两会,环保话题再次聚焦,十三届全国人大一次会议第三次全体会议表决通过将“生态文明”写入宪法。同学们可以积极参与环境保护宣传、节能减排、关爱母亲河、环保讲座等环保宣传、环保志愿等相关活动,为全社会提升环保意识、推动环境改变、共创美好世界贡献力量。
(八)“凝聚民族复兴力量,传承抗震救灾精神”主题活动
今年是“5.12”汶川特大地震10周年,要组织青年学生举办防灾减灾讲座、散发宣传资料、开展地震科普等活动讲解防震减灾知识,去往地震遗址深入调研、举办文艺演出、开展灾后重建成就宣传等活动,延续抗震救灾精神,从中汲取信心、汲取力量,把抗震救灾精神转化为自力更生、艰苦奋斗的坚定意志。
(九)其他各类健康向上、形式多样的主题实践活动。
三、组织方式
(一)参加原则
全院学生本着自愿参加的原则,凡能保证身体和心理状况适合参加本次暑期“三下乡”社会实践活动,清楚地了解且已告知家长本次实践活动的目的、意义、要求和可能存在的风险,并征得家长的完全同意,可报名参加以下形式的实践活动。
(二)组队参与
由同学个人结合今年暑期社会实践主题,面向全校同学招募或自行联系组建团队,鼓励同学跨专业、跨学院或与其他高校同学在保证安全以及自愿的前提下联合组队。报学院审批备案,重点在精准扶贫、一带一路、政策宣讲、创新创业、慈善公益、绿色环保等方面组建团队,团队人数建议为5-15人,重点团队人数原则上最高不得超过20人(公益助教、公务员(选调生)培养计划和银行实习类团队人数不限)。
国家级、省级重点团队。
今年继续做好国家级、省级重点团队的组建申报工作,由校团委、团省、团中央予以资助,具体要求另行通知。
校级重点团队(“三百”工程)。
拟推荐校级重点团队13支,实行申报制。
院级重点团队。
拟立项院级重点团队10-30支,实行申报制。
普通团队。
由同学个人结合今年社会实践主题采取面向全校同学招募或自行联系组队的方式开展。鼓励同学跨学院或与其他高校同学在保证安全的前提下联合组队。
注:团队组队时,请各小队队长在招募队员时充分考虑队内是否有新闻稿撰写能力较强的同学。本次暑期社会实践学院将对每个团队新闻稿投递方面做一定要求(附件6《beat365官方网站暑期社会实践宣传奖励办法》将另行通知),若未完成第二课堂成绩单上将不予加分。
(二)个人参与
1.凡未参加团队的同学,可以自行参加各类社会实践活动,实践天数不低于7天,告知小班团支书登记并于下学期开学初向学院团委提交社会实践活动总结、《2018年学生暑期社会实践活动登记表》(附件4)和相关材料。
2.暑期就业实习、大学生艺术团暑期训练、参与大学生传媒中心和“微观川农”等新媒体相关工作等均可作为暑期社会实践活动。
注:参加了团队实践的同学也可再自行开展各类社会实践活动,但只能选择“团队”或“个人”其中一种形式进行评优表彰。
四、经费资助
1.国家级、省级重点团队。今年继续做好国家级、省级重点团队的组建申报工作,由校团委、团省委、团中央予以资助。
2.校级重点团队。经团队自愿申报答辩,学院审核确定校级重点团队,给予每支团队400元立项资助。参加评优答辩后发放立项资助。
3.院级重点团队。经团队自愿申报答辩,学院审核确定院级重点团队,给予每支团队200元立项资助。参加评优答辩后发放立项资助。
4. 普通团队。同学自行联系组建的团队、跨校组建的非重点团队、以个人形式参与社会实践的经费可通过自行联系赞助等多种形式筹集。
五、组织要求
(一)确保安全,明确要求
学生自愿参加本次暑期社会实践活动,学院将履行安全教育义务,加强教育管理。学生在实践活动期间务必做好预防地质灾害、疾病、人身财产安全等安全事故的准备。实践期间应保证通讯畅通、队员间行动保持一致,确保参与社会实践活动人员的人身、财产安全。因实践活动对学生本人及第三人造成的损失和伤害均由学生本人自行承担,或按《普通高等学校学生管理规定》(中华人民共和国教育部令第21号)和《学生管理工作规定》(川农大校学发[2016]6号)之规定执行。团队学生还须与团队负责人签署《2018年暑期社会实践团队安全责任书》(附件5),明确双方职责,团队须制定安全保障及安全事故处理预案,团队负责人须与学院保持联系并及时报告活动情况。
(二)善于借鉴,注重创新
实践团队及个人应参考今年学院制定的暑期社会实践主题,并结合自身实际和专业特点,确定活动主题。在实践前期认真书写活动方案,积极联系实践基地,对实践地区、内容、方式等做出精心安排,突出重点,讲求内容与形式上的创新。实践中要认真落实各项政策,努力克服各种困难,确保社会实践全面有序地开展,杜绝形式主义。
(三)加强宣传,扩大影响
积极利用各种媒体打造新的工作平台,充分利用三下乡官网(http://sxx.youth.cn/)、中国青年网(http://edu.youth.cn/)、四川共青团网(www.scgqt.org.cn)、中国大学生社会实践专门网站、@四川农大团委、微观川农等新媒体和大众传媒加强信息沟通,交流工作经验,开展宣传工作。积极参加中国青年网、未来网、新浪网等开展“镜头中的三下乡”、“社会实践百强团队”等评选,注重活动图片、影像资料、社会反响、典型事迹等材料收集,使用团中央制定的全国统一标识系统。
六、总结表彰
(一)总结
学院将于9月份对暑期社会实践活动进行全面总结,各学院要组织开展暑期社会实践总结交流活动,通过图片展、总结交流会、优秀DV展播、总结表彰会等形式提升暑期社会实践影响力,探索总结实践育人新机制。
(二)表彰
学院将按照《2018年学生暑期“三下乡”社会实践评优表彰办法》(另行通知),评选暑期社会实践优秀团队、优秀指导教师、社会实践优秀个人、优秀社会实践基地、优秀摄影图片、优秀DV等。
(三)第二课堂加分机制
1.以团队形式参与社会实践,根据团队实践情况,每人加3-4分。
2.以个人形式参与社会实践,根据个人实践情况,加1-2分。
注:是否立项为“重点团队”与“优秀团队”评选无必然联系,“普通团队”也可参评校、院级“优秀团队”。
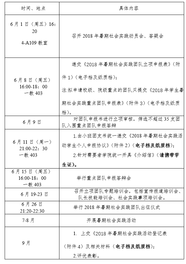
七、日程安排

注:具体时间、地点另行通知。请加群662646807,了解2018暑期社会实践相关事宜。
beat365官方网站团委实践部
二〇一八年五月三十一日